Learners access personalized, multilingual European learning pathways: Difference between revisions

    From UNITApedia
    No edit summary
    No edit summary
    Line 1: Line 1:
    == Your UNITA Journey: A New Vision for Learner Mobility and Education ==
    == Your UNITA Journey: A New Vision for Learner Mobility and Education ==
    [[File:impact1.png|2000px]]
    [[File:impact1.png|1000px]]


    === Education & Lifelong learning and Internationalization in UNITA ===
    === Education & Lifelong learning and Internationalization in UNITA ===

    Revision as of 13:04, 19 March 2026

    Your UNITA Journey: A New Vision for Learner Mobility and Education

    Impact1.png

    Education & Lifelong learning and Internationalization in UNITA

    While traditional, large-scale physical mobility—such as sending 25% of graduates abroad for a full semester—faces structural and financial limitations across European universities, UNITA is committed to ensuring that every learner has access to a meaningful international experience. Instead of relying solely on long-term physical relocations, we are building a realistic, highly impactful model of "internationalisation at the UNITA level."

    This vision is driven by our UNITA à la carte model, which seamlessly integrates flexible international and multilingual modules directly into your standard degree, and is already embedded in 271 study programs across the alliance. To provide scalable, barrier-free opportunities, Virtual Mobility is being urgently developed as a highly inclusive solution, allowing you to take courses at partner universities regardless of personal or financial constraints.

    For those seeking an immersive, on-the-ground experience, Rural Mobility offers specialized, short-term internships. While this format hosts fewer students due to its resource-intensive nature, it provides a profoundly high territorial impact, connecting you directly with employers, NGOs, and communities in mountain and rural regions. Looking ahead, UNITA is also exploring the concept of Vertical Mobility, creating pathways for students to seamlessly pursue their Master's or Doctoral degrees at partner universities within the alliance, as well as expanding Erasmus internships by connecting you directly with our inter-territorial innovation networks and local companies.

    Language Policy: Romance Languages as the Heart of Our Identity

    Learning a Romance language is not just an academic exercise; it is a structural enabler of your future physical mobility and professional growth. Because achieving a strong proficiency (such as a B2 level) requires long-term commitment, UNITA is working to interconnect language resource centres across our partner universities through a cooperative virtual model. This reciprocal network will allow you to access courses in various Romance languages directly from native institutions.

    While artificial intelligence and translation tools can be highly useful for ensuring inclusion during administrative or governance meetings, they cannot replace the actual learning of a language. Within UNITA, we firmly believe that language carries our shared cultural identity, promotes inclusion, and sustains European democratic values. Therefore, the upcoming UNITA Language Policy will cement our identity as a Romance-language alliance, prioritizing intercomprehension and deep cultural exchange over automated translation.

    A Seamlessly Connected Educational Ecosystem

    To make this journey possible, UNITA is actively breaking down the barriers between mobility administration and curriculum design. By closely coordinating our mobility teams and our educational boards, we are ensuring that internationalization is built directly into your syllabus.

    This unified approach means that the*UNITA à la carte courses, European Degree pathways, and Romance language intercomprehension classes are not just disconnected extracurricular activities; they are interconnected strategies designed to provide you with a personalized, international, and multilingual learning path from your first day of class to graduation.

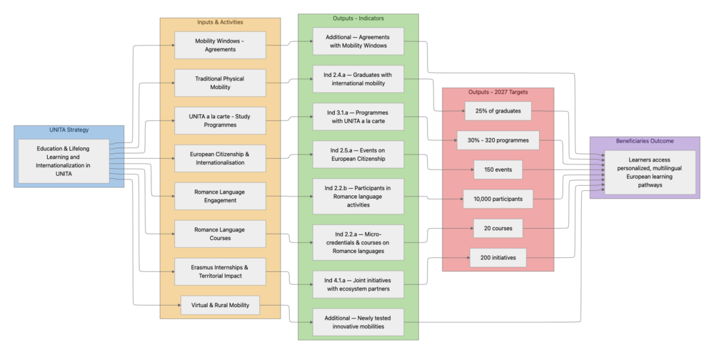
    Narrative Pillar Related Indicator Target (2027)
    Limitations of traditional physical mobility Ind 2.4.a: Average percentage of graduates (bachelor, master, and doctorate) completing an international mobility within UNITA. 25%
    Alternative mobility models (Virtual & Rural) Additional indicator: Number of newly tested grant-specific innovative mobilities (Virtual & Rural). N/A
    "Internationalisation at the UNITA level" (UNITA à la carte) Ind 3.1.a: Percentage of study programmes developed or modified including UNITA à la carte activities or Degree Label. 30% (320 programmes)
    "Internationalisation at the UNITA level" (Mobility Windows) Additional indicator: Number of agreements with Mobility Windows available. N/A
    European Citizenship & Internationalisation at home Ind 2.5.a: Number of events on European Citizenship. 150 events
    Identity & Language Policy (Romance Languages Engagement) Ind 2.2.b: Number of participants (students, teachers, and staff) involved in Romance language and intercomprehension activities. 10,000 participants
    Identity & Language Policy (Courses) Ind 2.2.a: Number of micro-credentials and courses on Romance languages learning and intercomprehension. 20
    Erasmus Internships & territorial impact Ind 4.1.a: Number of joint initiatives (including training programs and student internships) involving actors from 2 or more UNITA ecosystem partners. 200 initiatives